Class diagram is one of the Unified Modeling Language (UML) Structural diagrams that depicts the associations, relationships and multiplicities of objects within a conceptual model. According to the Class Diagram above, it shows that the User class is a superclass to Student and Lecturer class. It means that both of the subclasses inherit the methods of User class which are signUp(), login(), logout() and chooseAccessType(). Since students can enroll in many courses, the relationships and multiplicities between the Student and Course class is represented by 1..* on both ends. The Course class consists of enrollCourse() and dropCourse() functions. By enrolling in the course, the students are allowed to join meetings, receive or send messages, track performance reports, and receive notifications such as notifying during submission due date of assignments or quizzes. In addition, courses also provide the course contents such as ExamQuiz, Assignment, and Material class. There is a dependency relationship in which the RecommendationAl is dependent on Material class. This is because the RecommendationAl class will recommend the course-related materials such as notes or lecture video to students. On the other hand, lecturers are also able to update the contents which are relevant to the courses they take.
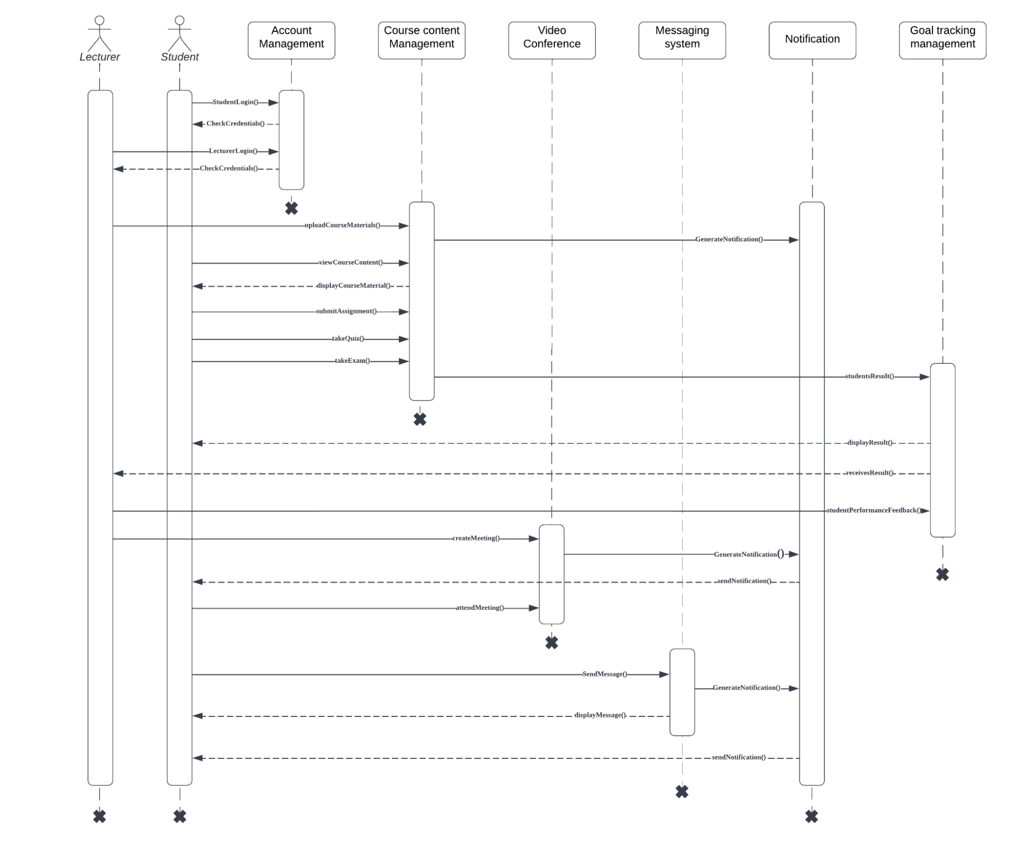
A UML Sequence Diagram refers to the diagrams that show the flow of an operation of a system that are carried out. It emphasizes on the sequence of time and shows the order of interaction visually. There are two actors shown in the diagram which are the ‘Student’ and ‘Lecturer’. In addition to that, there are six objects which are ‘Account Management’, ‘Course Management’, ‘Video Conference’, ‘Messaging System’, ‘Notification’, and ‘Goal Tracking Management’.
The actors ‘Student’ and ‘Lecturer’ don't necessarily access and use the system at the same time. Firstly, the actors need to login into the account management and have their credentials checked. After successfully logging in to the system, the actors can view the course content as a student and the lecturers can provide and upload the course materials. The students can also take exams or quizzes in the system. A lecturer has the option to upload any course material that is suitable with the course and the system will send out a notification to the student notifying that new course materials such as lecture notes, exams, quizzes and so forth, are uploaded into the system. After any exams or tests are taken by the students, the results will be sent to the goal tracking management to be displayed for the students and the lecturers will receive those results. A student performance feedback will be sent into the system from the lecturer for the student to review. Besides that, a lecturer can create meetings using the video conference functionality and notifications will be generated and sent out to students, notifying of a meeting that is created for them to attend to. The messaging system allows students to get in contact with other students or lecturers for easier communication and it functions just like any ordinary messaging system.
Smartv4 system require user to login to their account that has been provided by the university
Upon login, the system will load into homepage where it is different for both students and teachers.
For the student UID, it has less function and more straightforward design to attract students to use smartv4 as the primary platform not only to use provided information from certified sources whether provided from lecturers or gathered from AI, but to interact and communicate with fellow coursemates as well.
Whereas for teachers or faculty staff members, additional functions are added in order to accommodate large amounts of incoming data from students’ submission.
After login, the dashboard will load where the interface has options where students can choose from. This UID is user friendly and extremely simple to navigate especially for first time users.
Students can find lecture notes provided by lecturers as well as additional notes that has been generated by AI that relates to their syllabus. They can also check their carry marks from time to time.
Students can check their upcoming and completed assignment by entering the course name on the yellow box. Then on the calender it will show which dates has the due date and the description box will contain the details of the assignment. When it is completed, students can click on the little box on the left side and a ‘tick’ mark will appear.
Students can view and access their scheduled meetings all in one page, whether current meeting, upcoming or recordings of past meetings. For current meetings, student can join either by clicking the small logo button on left, upper conner or click on the link provided in the description box. Same goes for upcoming meetings and recording.
Students are automatically added into group chat for the courses they enrolled in. they can also chat personally any coursemate they wanted by searching their name into the small box in the messaging apps. Any unread messages will pop up on the left side, so students can just click to open the group chat. On every pages load, there is a small icon where students can click to view their profice. There is also a small button underneath to logout of smartv4.
For the lectures’ login page, it would be the same as the students’ login page. It would bring them to a different interface, depending on their username.
After the lectures log in to their accounts, the dashboard of the website will be displayed. In this interface, the lecturers can be notified of announcements, look at their courses. By clicking on each course, they can create a meeting link and add related materials for that week’s class.
When the lecturer clicks on the add button, they will proceed to this interface. In this interface, they can add related documents such as lecture notes or tutorials. They can also create an exam or quiz. Lastly, they are able to give assignments to students.
Clicking on the ‘Document’, the lecture will select related documents during that week. They are also able to change the title of the file. To attach the file in the selected week, they can click the ‘Add’ button, if they do not want to proceed, they can click the ‘Cancel’ button.
When the lecturer clicks on the ‘Exam/Quiz’ they will move to this interface. They can choose the date it is available, the time it is open and close. They can also determine the time limit for the exam or quiz. To assign the exam or quiz they can click the ‘Add’ button and click the ‘Cancel’ to terminate.
In the assignment interface, the lecturer can decide on the due date for the assignment, the time that it closes and insert the related file. They are also able to change the title for the file. Similar to the previous interface, they can add or cancel the assignment by clicking the respective buttons.
Lastly, from the dashboard, the lecturer can receive or send messages by clicking on the mail icon on the top right. Here, they are able to guide students on questions that they have.